一、科学背景
Janus膜凭借不对称润湿性设计成为湿度自适应空气净化的前沿技术,其亲水-疏水双区结构能实现定向湿度调控与抗菌协同:疏水区抑制微生物粘附,亲水区固定抗菌剂实现靶向灭活。但现存两大瓶颈制约其应用:1)毛细作用引发纤维膨胀,导致PM0.3过滤效率跌破医疗级95%标准;2)现有抗菌剂存在特异性不足、持久性差及环境风险。未来突破需从被动润湿控制升级为主动生物界面系统,整合水合调控、响应性抗菌与纳米级颗粒过滤功能。
氮掺杂碳量子点(N-CQDs)凭借其sp2/sp3杂化碳核与富氮表面基团,成为新型可见光光催化剂。相较于传统UV-C依赖型抗菌剂,N-CQDs在环境UV-A光下即可高效产生活性氧(ROS),通过自由基级联实现广谱灭菌,同时规避短波紫外风险。其亚5纳米尺寸和两亲特性使其能完美嵌入电纺纳米纤维,保持孔隙结构与低气流阻力。在Janus膜系统中,N-CQDs可协同润湿性梯度实现PM捕获、ROS消毒与湿度调控三重功能,但湿热循环易引发量子点聚集,影响光催化稳定性与机械性能。
二、创新成果
南京工业大学仲兆祥教授、刘泽贤教授等研究人员展示了一种用于高效空气净化的光活性Janus纳米纤维膜,该膜通过顺序静电纺丝技术制成。这种非对称膜具有仿生仙人掌刺和花粉结构,该结构形成于亲水性生物聚合物基质中,一侧嵌入氮掺杂碳量子点(N-CQD) 与聚乙烯醇/明胶(PVA/GEL),另一侧嵌入疏水性聚偏氟乙烯(PVDF)微通道,共同形成界面化学梯度,从而驱动单向水传输。纳米纤维膜通过量子限制电荷极化同时表现出尺寸排阻筛分和静电捕获作用,对PM0.3气溶胶的截留率超过99.59%。在紫外线激活下,N-CQDs可产生可调节的活性氧,从而实现非接触式病原体灭活,并通过水介导的微生物细胞膜不稳定化进一步增强,使革兰氏阳性菌和革兰氏阴性菌在30分钟内减少6个对数(99.9999%)。该膜表现出卓越的耐久性,在10个工作循环后仍能保持98.5%的过滤效率,优于易受水分诱导降解的传统膜。
相关研究成果以“Multifunctional Photoactive Janus Nanofibrous Membranes for Unidirectional Water Transport and Remediation of Airborne Pathogens and Pollutants”为题发表在ACS Nano上。
三、核心创新点
构建具有不对称润湿性的双层膜结构:亲水层,PVA/GEL 基质中嵌入氮掺杂碳量子点(N-CQDs),形成类似仙人掌刺的微结构,促进水分快速吸收;疏水层,PVDF 提供微通道,实现冷凝水快速排出;实现抗重力单向水传输,有效管理湿度,防止膜孔堵塞,维持高湿环境下过滤性能。
N-CQDs的光活性抗菌与抗病毒机制:氮掺杂碳量子点(N-CQDs) 在365 nm UV-A光下高效产生活性氧(ROS),如·OH和·O2-;实现无接触式广谱杀菌,30分钟内对革兰氏阴性和阳性菌均达到6-log(99.9999%)灭活;通过静电吸附、膜破坏、氧化损伤和核酸干扰等多机制协同作用,避免耐药性产生。
分级纳米结构增强PM过滤性能:亲水层中N-CQDs诱导形成花蕾状分级纤维结构,增加比表面积和接触点;实现99.59%的PM0.3过滤效率,同时保持较低气流阻力(ΔP = 137 Pa);
通过局部流场扰动、范德华力增强、电荷辅助氢键作用等机制,显著提升超细颗粒物捕获能力。
多功能集成与耐久性提升:将过滤、抗菌、抗病毒、湿度管理四大功能集成于单一膜中;
在高温高湿环境下仍保持稳定的过滤效率和抗菌性能;经过10次热循环和机械磨损测试后,仍保持99.51%的过滤效率和>99.9%的抗菌率,表现出卓越的机械与功能耐久性。
四、数据概览

图1. (A) N-CQDs和非对称润湿性Janus膜的制备过程示意图。(B)协同空气净化和抗菌性能的机理说明

图2. (A) 不同摩尔比的N-CQDs溶液在365 nm紫外光照射下的数字图像。(B) 摩尔比为1:2的N-CQDs水溶液在不同激发波长下的PL光谱。(C) 当摩尔比为1:0.5、1:1、1:2、1:4和1:8时,在不同激发波长下获得的N-CQDs水溶液的紫外可见吸收光谱。(D) N-CQDs的TEM图像(插图:单个N-CQD的HRTEM图像)。(E) N-CQDs的XRD图谱。(F) 合成N-CQDs的FT-IR光谱。(G) C 1s、(h) N 1s和 (i) O 1s的高分辨率XPS光谱

图3.在UV(−)(黑暗)和UV(+)照射(365 nm光)下,用不同浓度的N-CQDs处理后,(A)大肠杆菌和 (B)金黄色葡萄球菌的定量存活率。N-CQDs对 (C)大肠杆菌和 (D)金黄色葡萄球菌的抗菌效果。(E) 细菌菌落的代表性图像,显示了有无光活化的N-CQDs处理效果。(F) 在UV(−)和UV(+)照射下,用于检测•OH和•O2–自由基的N-CQDs ESR光谱。(G) UV(+)照射下N-CQDs抗菌机理的示意图

图4. (A) (A1) PG、(A2) PG-N5、(A3) PG-N10、(A4) PG-N15和(A5) PG-N20纳米纤维膜的SEM图像。(B) PG、PG-N5、PG-N10、PG-N15和PG-N20纳米纤维膜的纤维直径分布、(C) FT-IR光谱、(D) 应力-应变曲线、(E) 孔径、(F) 气体渗透性、(G) 水接触角和 (H) 粘附力

图5. (A,B) 使用1%荧光素钠标记液滴在紫外线照射下通过PVDF/PG-N20膜进行反重力定向水传输的示意图和荧光图像,(A) 染料液滴从疏水侧PVDF排出到亲水侧PG-N20侧,(B) 尝试将染料液滴从亲水侧排出到疏水侧。当水滴滴落在PVDF/PG-N20膜的 (C) PVDF侧和 (D) PG-N20侧时,作用于水滴的实时力与距离的关系。(E) PVDF/PG-N20膜的WVTR。(F) 具有不对称润湿性的PVDF/PG-N20膜中提出的水传输机制示意图,PLO:疏水通道中的毛细管力,PLI:亲水通道中的毛细管力

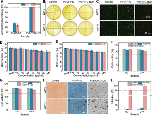
图6. PVDF/PG-N20膜处理后的大肠杆菌的(A)抗菌效果、(B)平板计数和(C)活/死荧光图像。(D) L929细胞和(E) Madin–Darby犬肾(MDCK)细胞与不同浓度的N-CQDs孵育24小时后细胞活力评估。(F) L929细胞和(G) MDCK细胞与不同浓度的PVDF/PG和PVDF/PG-N20膜孵育24小时后细胞活力评估。(H) MDCK细胞和H1N1病毒混合培养物与PVDF/PG或PVDF/PG-N20膜孵育24小时后的形态学评估。 (I) PVDF/PG和PVDF/PG-N20膜对MDCK/H1N1细胞孵育24小时后的抑制强度。实验在黑暗和紫外线照射(10分钟,365 nm)条件下进行

图7. PVDF/PG膜和PVDF/PG-N20膜的(A)孔径分布、(B)透气度、(C)压降、(D)PM过滤效率和(E)品质因数。(F) PVDF/PG-N20膜经过10次热处理循环后的过滤效率、压降和品质因数(Qf)。(G)抗菌效果,以及(H)经PVDF/PG-N20处理10次热处理循环后的大肠杆菌的平面计数图像。(I) PVDF/PG-N20膜经过10次热处理循环后的PL光谱
五、成果启示
这项研究设计了一种具有非对称润湿性的多级纳米结构空气净化膜,可实现自适应湿度管理、超细颗粒过滤和不依赖接触的抗菌活性。通过采用热解辅助N-CQDs合成和顺序静电纺丝技术,所得PVDF/PG-N Janus膜实现了卓越的空气净化性能,在保持机械完整性和耐久性的同时,实现了单向水传输。这种“材料设计”方法有望在高性能空气过滤系统、生物医学隔离服和可重复使用呼吸设备方面带来立竿见影的效果。该平台集成了非对称润湿性控制、纳米结构驱动的颗粒过滤和紫外线响应的抗菌活化功能,为合理设计适用于环境、生物医学和能源应用的自适应多功能膜奠定了坚实而通用的框架。
相关论文信息:https://pubs.acs.org/doi/10.1021/acsnano.5c09592
来源:华研绘图