本文亮点:
针对高效水处理系统中病原微生物去除这一关键技术瓶颈,研究团队在聚醚砜膜表面依次沉积了超薄TbPa层和纳米级Cu₂O团簇。所得复合膜展现出优异的水渗透性能,通量可达16000 LHM bar⁻¹。Cu₂O团簇的锚定提升了TbPa层内的电子传输效率,从而增强了活性氧的生成能力;这一优化显著提升了膜的抗菌性能,实验结果表明,该膜可以实现5个对数级的细菌灭活,并可达到98%以上的生物膜去除率。此外,该膜在应对细菌污染引起的通量损失方面表现出色,通量恢复率超过98.6%,并在10个循环周期内保持稳定运行。该研究为开发高效抗菌膜提供了一种全新策略,并为实现温和条件下的水消毒技术提供了重要参考。
前言:
汪勇教授团队在Nature Communications期刊发表题为“Coupling Cu₂O clusters and imine-linked COFs on microfiltration membranes for fast and robust water sterilization”的研究论文。
背景介绍:
细菌污染防控是医疗、食品和养殖领域水安全的核心挑战。微滤膜技术受限于膜污染引发的通量衰减与微生物污染,而传统无机光催化剂的界面不相容性导致催化组分脱落失效。共价有机框架(COFs)虽具有优异膜相容性和载流子迁移率,但高弗伦克尔激子结合能引发激子湮灭,制约其光催化效率。基于COFs亚胺-N位点的光生电子富集特性,本研究通过光沉积策略在聚醚砜膜负载的TbPa层精准锚定Cu₂O团簇,构建兼具高水通量与杀菌功能的复合膜体系。
图文解析:

图1. Cu₂O/TbPa/PES膜抗细菌污染原理图。
由于细菌污染,传统的PES膜的通量会随运行时间的延长而显著降低。相比之下,Cu₂O/TbPa/PES具有超薄的Cu₂O/TbPa层,在可见光照射下可以有效地灭活细菌和破坏生物膜,从而提供高通量性能、强大的抗污染特性和持续的运行稳定性。

图2. Cu₂O/TbPa/PES膜的合成示意图。

图3. Cu₂O/TbPa/PES膜的表征。
a COF单体与合成的TbPa和Cu₂O/TbPa的FT-IR光谱。b、c TbPa和Cu₂O/TbPa的XPS光谱和高分辨率N1 s光谱。d Cu LMM XPS俄歇光谱。e TbPa的XRD实验图谱和TbPa晶体的XRD模拟图谱。f PES、TbPa/PES和Cu₂O/TbPa/PES膜的照片。g Cu₂O/TbPa/PES膜的SEM图像;插图显示了使用高斯分布模型拟合的孔径数据,得出了粒径的平均值和标准差。比例尺为1 μm。h、i Cu₂O/TbPa膜层的原子力显微镜图像(比例尺为50 μm)和相应线切割数据。j Cu₂O/TbPa的HAADF-STEM图像(Cu₂O簇用黄色圆圈指示,比例尺为5 nm)。k Cu₂O/TbPa的环形暗场EDX成像图像(比例尺为30 nm)。

图4. TbPa和 Cu₂O/TbPa的光电性能。
a TbPa和Cu₂O/TbPa的紫外-可见漫反射吸收光谱(插图为TbPa和Cu₂O/TbPa的Tauc图)。b TbPa和Cu₂O/TbPa的Mott−Schottky图。c TbPa的UPS谱图。d Cu₂O /TbPa的能带结构。e TbPa和Cu₂O/TbPa的光电流响应图。f 电化学阻抗谱(EIS)数据以Nyquist图的形式表示。g TbPa和Cu₂O/TbPa的PL光谱。

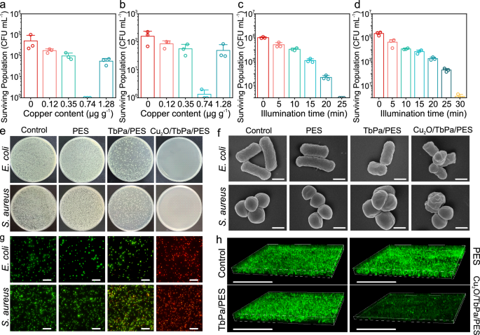
图5. Cu₂O/TbPa/PES膜的抗菌和抗生物膜性能。
a、b 大肠杆菌和金黄色葡萄球菌经TbPa/PES膜和不同Cu₂O锚定比的膜处理后的存活率。c、d Cu₂O/TbPa/PES膜在不同光照时长下处理大肠杆菌和的金黄色葡萄球菌存活率。e 不同膜处理后的大肠杆菌和金黄色葡萄球菌及其对照组的平板培养照片。f 不同膜处理后的大肠杆菌和金黄色葡萄球菌的扫描电镜形貌图(比尺为500 nm)。g 不同处理下大肠杆菌和金黄色葡萄球菌的细胞活死染色共聚焦激光扫描显微镜(CLSM)图像(比例尺为20 μm)。h 不同处理下的大肠杆菌生物膜的3D CLSM图像(比例尺为50 μm)。

图6. Cu₂O/TbPa/PES膜活性氧生成及细菌灭活机理分析。
a、b Cu₂O/TbPa/PES膜在光催化大肠杆菌和金黄色葡萄球菌灭活体系中的ROS清除实验。c、d、e 羟基自由基,过氧化氢和光生空穴的ESR光谱。f 不同处理时间下大肠杆菌ATP水平的相对变化。g Cu₂O/LZU1/ PES膜的细菌灭活机理图。

图7. Cu₂O/TbPa/PES膜的过滤性能和抗污染性能。
a PES、TbPa/PES和Cu₂O/TbPa/PES膜的水渗透性。b TbPa/PES和Cu₂O/ TbPa/PES膜在大肠杆菌悬浮液过滤期间的通量恢复曲线。c 大肠杆菌悬液对Cu₂O/TbPa/PES膜的长期抗生物污染过滤试验。d 先进膜的透气性、抗菌性和抗污性能比较。e Cu₂O/TbPa/PES膜通量回收过程示意图。
全文小结:
通过气相沉积和光沉积相结合的方法,作者合成了具有优异细菌灭活性能的Cu₂O/TbPa/PES膜。Cu₂O团簇的均匀原位光沉积显著提高了TbPa的载流子输运效率,促进了羟基自由基的高效生成。因此,该膜具有优异的杀菌效果,达到5个对数菌落形成单位的细菌去除效率,并能够有效去除98%上的生物膜。此外,沉积改善了TbPa的疏水界面特性,从而有利于保持高通量性能。这些优化使该复合膜能够从细菌污染中实现完全通量回收,并在10个循环中表现出稳定的运行性能。本研究证实光催化技术对缓解膜污染问题具有潜在应用价值,并通过构建光催化-微滤膜耦合体系,为可持续水消毒提供了创新技术路径。
相关论文信息:https://doi.org/10.1038/s41467-025-56416-6
来源:文献速递